De software die wordt gebruikt is Arduino IDE.
Dit het de programma dat wordt gebruikt om de Arduino te programmeren. De Arduino IDE gebruikt een eenvoudige versie van C++.
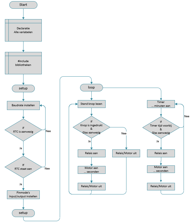
Flowchart
Hieronder zie je de flowchart van mijn programma.
Als het programma start dan
worden variabelen gedeclareerd en bibliotheken geïncludeerd. Daarna gaat het naar de set-up. Hier wordt eerst de baudrate ingesteld,
dan gekeken of er een RTC is en dat deze aanstaat. Als laatste worden alle inputs en outputs ingesteld.
Dan gaat hij naar een loop
waarin hij eerst gaat kijken of er een fles aanwezig is. En dan gaat hij de twee hoofdelementen kunnen doen. De timer gaat gestart worden en de machine
laten afgaan als de ingestelde tijd voorbij is gegaan. En je hebt de knop dat kan gebruikt worden als er niet wil gewacht worden op de timer.